En los vehículos MAZ con motores de la planta de motores de Yaroslavl (YaMZ), se instalan los siguientes grupos electrógenos (GS): G273V1 - 45 A, 1312.3771 - 50 A, 6582.3701 - 80 A y 3112.3771 - 80 A
Es posible instalar un generador 3232.3771, cuya característica distintiva es la ausencia de un terminal de excitación.
La autoexcitación del generador se produce a una velocidad del rotor de no más de 1200 min.
A continuación se detallan las características técnicas, de diseño y de mantenimiento del generador 3232.3771.
Para conocer las características técnicas de los grupos electrógenos, consulte la tabla.
Durante el funcionamiento, para evitar fallos del grupo electrógeno, está prohibido:
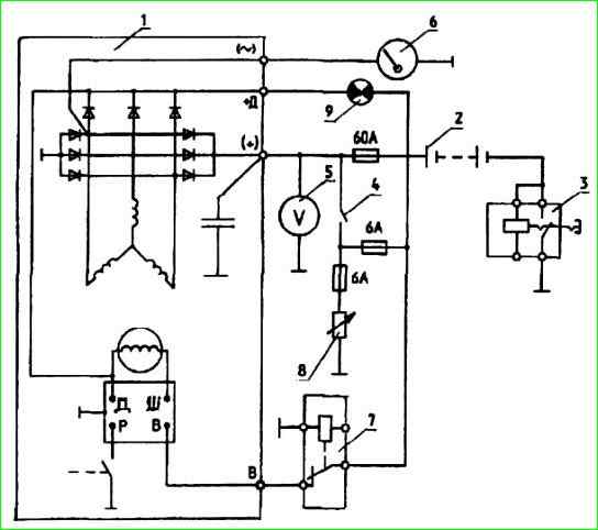
- a) desconectar el cable del terminal positivo del generador o desconectar la batería con un interruptor de tierra mientras el generador está funcionando;
- b) verificar la capacidad de servicio del grupo electrógeno cerrando los terminales “+”, “B” y “O”, “D” con puentes a tierra y entre sí;
- c) comprobar el estado de funcionamiento del circuito eléctrico y de los cables individuales con un megger o una bombilla alimentada por un voltaje superior a 26 V.
- 2. Al instalar baterías en un automóvil y conectarlas, es necesario observar estrictamente la polaridad (“+” al circuito, “-” a tierra).
- 3. Compruebe la tensión de la correa de transmisión y la fiabilidad de la conexión de los cables al grupo electrógeno cuando el motor no está en marcha y las baterías están desconectadas.
- 4. Al lavar el coche, evite el contacto directo del agua con el grupo electrógeno.
Esquema de conexión del grupo electrógeno G273V1 a la red de a bordo del vehículo: 1 - grupo electrógeno; 2 - baterías; 3 - interruptor de tierra; 4 - interruptor de arranque y de instrumentos; 5 - indicador de voltaje; 6 - tacómetro; 7 - relé de bloqueo del generador; 8 - cargar
Esquema de conexión del grupo electrógeno G273V1 a la red de a bordo del vehículo (Fig. 1)
Todos los grupos electrógenos constan de generadores síncronos autoexcitados, unidades rectificadoras y reguladores de voltaje.
El devanado de excitación (0 V) del generador G273V1 se alimenta desde el punto cero del devanado del estator con una tensión de 14 V.
Para mejorar la excitación, se incluye una resistencia de alimentación en el circuito OF. Generador OV 1312.3771; 3112.3771; 6582.3701, alimentado por diodos adicionales de 28 V.
Los generadores con diodos adicionales tienen una lámpara indicadora de carga de la batería, que indica la capacidad de servicio y el funcionamiento del grupo electrógeno.
Cuando el interruptor de arranque y los instrumentos están encendidos, la lámpara se enciende si la unidad principal está funcionando.
Después de que el motor arranca y el generador se excita, la lámpara se apaga.
Esquema de conexión del grupo electrógeno 65.3701 a la red de a bordo del vehículo: 1 - grupo electrógeno; 2 - baterías; 3 - interruptor de tierra 4 - interruptor de arranque y de instrumentos; 5 - indicador de voltaje; 6 - tacómetro; 7 - relé de bloqueo del generador; 8 - carga; 9 - lámpara indicadora de carga de la batería
Esquema de conexión del grupo electrógeno 6582.3701 (Fig. 2)
En vehículos equipados con un dispositivo de bengala eléctrica (EFD) para facilitar el arranque con el motor frío, el generador se bloquea (se corta la alimentación al regulador de voltaje).
Esto es necesario para no dañar las bujías de la ECU, ya que después de excitar el generador, el voltaje en la red de a bordo del vehículo será de al menos 28 V, y el sistema EPI está diseñado para un voltaje de 24 V.
Esquema de conexión de grupos electrógenos 1322.3771. 3112.3771 a la red de a bordo del vehículo: 1 - grupo electrógeno; 2 - baterías; 3 - interruptor de tierra; 4 - interruptor de arranque y de instrumentos; 5 - indicador de voltaje; 6 - tacómetro; 7 - relé de bloqueo del generador; 8 - carga; 9 - lámpara indicadora de carga de la batería
Diagrama de conexión del grupo electrógeno 1312.3771; 3112.3771 (Figura 3)
Todos los grupos electrógenos disponen de salida de fase para conectar un tacómetro.
Los reguladores de voltaje de los grupos electrógenos G273V 1 y 6582.3701 tienen ajuste estacional.
Cuando la temperatura exterior es de 0˚ o superior, el interruptor de ajuste estacional (SAD) debe estar en la posición "Verano" (L) y el tornillo de ajuste estacional debe estar completamente desenroscado.
Cuando la temperatura exterior es inferior a 0 °C PNR debe estar en la posición "Invierno": el tornillo está completamente atornillado.
Los reguladores de voltaje de los grupos electrógenos 1312.3771 y 3112.3771 no tienen ajuste estacional, pero sí compensación de temperatura.
Características técnicas de los grupos electrógenos
