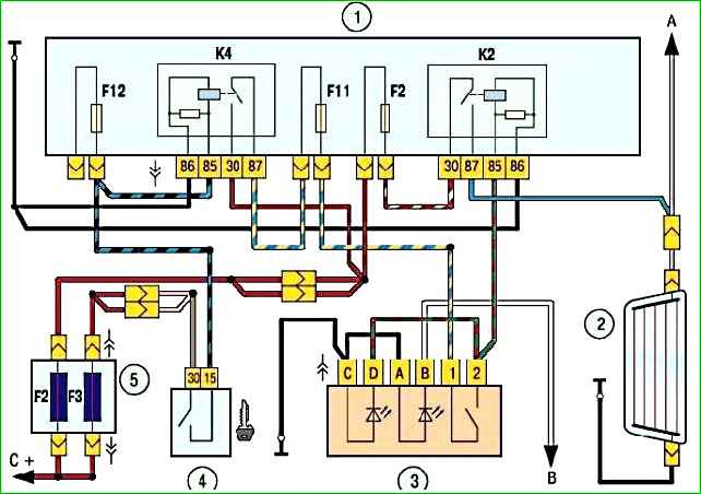
El diagrama del sistema de calefacción de la ventana trasera se muestra en la Fig. 1.

El elemento calefactor de la luneta trasera se enciende mediante el relé K2 instalado en el bloque de montaje.

Para evitar que la batería se descargue debido a un elemento calefactor que se deja encendido cuando el motor no está en marcha, la calefacción solo se puede encender cuando el encendido está dado.

Para hacer esto, se suministra energía al interruptor 3 a través de un relé adicional (relé de encendido) K4, que se activa cuando se enciende el encendido, y el fusible F11.

La energía se suministra al elemento calefactor a través del fusible F2 en el bloque de montaje ubicado dentro del automóvil.

Esquema para encender la luneta trasera con calefacción: 1 - bloque de montaje; 2 - elemento calefactor de la luneta trasera; 3 - interruptor de calefacción de la luneta trasera; 4 - interruptor de encendido; 5 - bloque de fusibles principal; A - a la unidad de control del paquete eléctrico, terminal "10"; B - al módulo de control de iluminación (dispositivo de control de iluminación), terminal "58"; C - al terminal “más” de la batería; K4 - relé adicional (relé de encendido); K2 - relé para encender la luneta trasera con calefacción

Si el cristal del portón trasero no se calienta cuando se enciende la calefacción, compruebe los fusibles F2 y F11 en el bloque de montaje, el fusible F2 en el bloque de fusibles principal, los cables y sus conexiones, el interruptor y el relé K2.

Si todos los fusibles, relés y el circuito de alimentación del elemento calefactor están funcionando, verifique el estado de las tiras conductoras.

La revisión se realiza con el motor en marcha y la luneta trasera térmica encendida.

Mida el voltaje en todas las tiras una por una con un voltímetro, conectando un terminal del voltímetro a la “tierra” del cuerpo y el otro en serie a las tiras conductoras.

Si el voltaje medido por el voltímetro al principio y al final de las tiras es el mismo y aproximadamente igual al voltaje de la batería, verifique la confiabilidad del contacto del cable de "masa" del elemento calefactor con la carrocería del automóvil.

El voltaje en la tira debe disminuir a medida que el punto de conexión del voltímetro se aleja del bus de polaridad positiva del elemento.

El voltaje debe medirse en al menos dos lugares a la misma distancia del eje de simetría para eliminar la posibilidad de pasar por alto un área dañada.

Si nota una discrepancia en las lecturas de una de las franjas, mueva el cable del voltímetro a lo largo de esa franja hasta que el voltaje llegue a cero.

Una fuerte disminución del voltaje indica una rotura en la tira en este lugar.

Marcar la rotura en la superficie exterior del vidrio con tiza o un glassgraph para su posterior reparación de la zona dañada.

Para reparar el elemento calefactor, puedes utilizar uno de los kits especiales disponibles en el mercado, que contienen plata.

A pesar de que los kits son fabricados por diferentes fabricantes, su composición es aproximadamente la misma, todos los kits están equipados con instrucciones de uso.

El siguiente es un procedimiento típico para trabajar con estos conjuntos

  • 1. Retire una tira de 6 mm de cada lado del área dañada.
  • 2. Limpia el área dañada con un paño limpio empapado en alcohol.
  • 3. Coloque cinta adhesiva de reparación o dos trozos de cinta adhesiva normal sobre el vidrio donde la tira está dañada en la parte superior e inferior del área reparada, y la distancia entre los trozos de cinta adhesiva debe corresponder al ancho de la tira conductora en el vidrio.
  • 4. Mezcle bien el endurecedor con la composición base de plata.

Si el endurecedor se ha espesado, coloque el paquete en agua caliente y espere hasta que el endurecedor se vuelva líquido.

  • 5. Aplicar la composición sobre la zona reparada con una espátula de madera y retirar la cinta adhesiva.
  • 6. Coloque el calentador a una distancia de 25 mm del área dañada y caliente la composición durante 1 a 2 minutos. Temperatura mínima de calentamiento 149°C.

En algunos conjuntos, no es necesario calentar la composición: se polimeriza a temperatura ambiente.

  • 7. Si la tira se decolora después del secado, aplíquele una composición de yodo para teñir con un pincel; se restaurará el color de la tira. Después de que la composición de yodo se haya secado durante 30 segundos, limpie el exceso con un paño limpio y sin pelusa.

Durante la polimerización de la composición reparadora, que dura 24 horas, evitar cualquier impacto mecánico sobre la sección reparada de la tira.

  • 8. Encienda y verifique el funcionamiento del elemento calefactor de la luneta trasera.

Si el cable se sale del bus, sueldelo con soldadura que contenga un 3% de plata y pasta de colofonia como fundente en el siguiente orden:

  • 1. Limpie el área de soldadura en la barra colectora y el núcleo del cable.
  • 2. Aplicar con brocha sobre soja un poco de pasta de colofonia para quitar los cables y buses.
  • 3. Aplique una fina capa de soldadura al núcleo del cable.
  • 4. Suelde el cable al bus, evitando el sobrecalentamiento de las piezas a conectar.