Der Druckregler hält den Druck im pneumatischen Bremsantriebssystem automatisch im Bereich von 620–750 kPa, schützt das pneumatische System vor Überschreitung des Maximaldrucks (1000–1350 kPa) und schützt das pneumatische System vor Verschmutzung.
Der Druckregler (Abb. 1) ist konstruiert:
- - zur Regulierung des Druckluftdrucks im pneumatischen System;
- - Schutz des pneumatischen Systems vor Überlastung durch Überdruck;
- - Druckluft von Feuchtigkeit und Öl reinigen;
- - Gewährleistung des Reifendrucks.
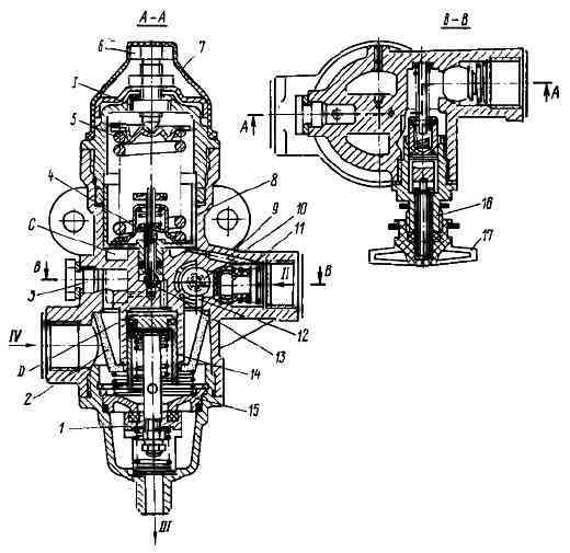
Druckluft vom Kompressor wird dem Ringkanal über den Ausgang „IV“ des Reglers, Filter 2, Kanal 12 zugeführt. Durch das Rückschlagventil 11 strömt Druckluft zum Anschluss „II“ und dann zu den Empfängern des pneumatischen Systems des Fahrzeugs.
Gleichzeitig strömt Druckluft durch Kanal 9 unter den Kolben 8, der mit einer Ausgleichsfeder 5 belastet ist.
In diesem Fall ist das Auslassventil 4, das den Hohlraum über dem Entladekolben 14 über den Anschluss „I“ mit der Atmosphäre verbindet, geöffnet und das Einlassventil 13 ist unter der Wirkung einer Feder geschlossen.
Unter der Wirkung der Feder wird auch das Entlastungsventil 1 geschlossen. In diesem Zustand des Reglers ist das System mit Druckluft vom Kompressor gefüllt.
Wenn der Druck im Hohlraum unter dem Kolben 8 686,5–735,5 kPa (7–7,5 kgf/cm 2) beträgt, hebt sich der Kolben unter Überwindung der Kraft der Ausgleichsfeder 5 hoch, Ventil 4 schließt, Einlassventil 13 öffnet.
Unter dem Einfluss der Druckluft bewegt sich der Entladekolben 14 nach unten, das Entladeventil 1 öffnet sich und die Druckluft vom Kompressor entweicht durch den Auslass „III“ zusammen mit dem im Hohlraum angesammelten Kondensat in die Atmosphäre
In diesem Fall sinkt der Druck im Ringkanal und das Rückschlagventil 11 schließt.

Der Kompressor arbeitet somit im unbelasteten Modus ohne Gegendruck.
Wenn der Druck im Anschluss „II“ auf 608–637,5 kPa (6,2–6,5 kgf/cm 2) abfällt, bewegt sich Kolben 8 unter der Wirkung von Feder 5 nach unten, Ventil 13 schließt
und Auslassventil 4 öffnet. In diesem Fall steigt der Entladekolben 14 unter der Wirkung der Feder nach oben, Ventil 1 unter der Wirkung
Die Feder schließt und der Kompressor pumpt Druckluft in das Pneumatiksystem.
Entlastungsventil 1 dient auch als Sicherheitsventil. Wenn der Regler nicht bei einem Druck von 686,5–735,5 kPa (7–7,5 kgf/cm 2) arbeitet, öffnet sich Ventil 1 und überwindet dabei den Widerstand seiner Feder und der Kolbenfeder 14. Ventil 1 öffnet sich bei einem Druck von 980,7–1274,9 kPa (10–13 kgf/cm 2). Der Öffnungsdruck wird durch Ändern der Anzahl der unter der Ventilfeder installierten Unterlegscheiben eingestellt.
Zum Anschluss von Sondergeräten verfügt der Druckregler über einen Anschluss, der über Filter 2 mit Anschluss „IV“ verbunden ist.
Dieser Auslass ist mit einer Verschlussschraube 3 verschlossen. Zusätzlich gibt es ein Entlüftungsventil zum Aufpumpen von Reifen, das mit einer Kappe 17 verschlossen ist.
Beim Anschrauben des Schlauchanschlusses zum Aufpumpen von Reifen wird das Ventil versenkt, wodurch der Zugang der Druckluft in den Schlauch ermöglicht und der Durchgang der Druckluft in das Bremssystem blockiert wird.
Vor dem Aufpumpen der Reifen sollte der Druck in den Behältern auf einen Druck reduziert werden, der dem Aktivierungsdruck des Reglers entspricht, da im Leerlauf keine Luft entnommen werden kann.