Схема соединения приборов освещения Daewoo Lanos
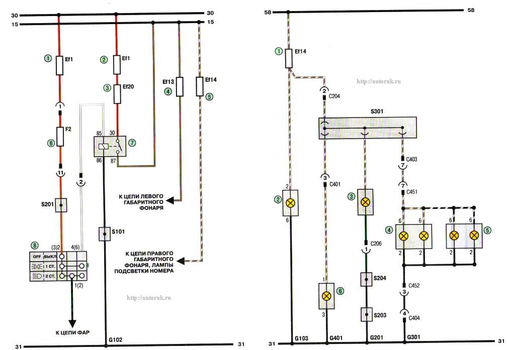
Схема 3г. Соединения приборов освещения (продолжение): 1,2 - плавкие вставки (80 А); 3 - плавкая вставка (20 А); 4, 5 - плавкие вставки (10 А); 6 - предохранитель (10 А); 7 - реле; 8 - переключатель наружного освещения
Схема 3д. Соединения приборов освещения (продолжение): 1 - плавкая вставка (10 А); 2 - лампа правого переднего габаритного фонаря; 3 - лампа освещения; 4 - лампа освещения номерного знака; 5 - -лампа освещения багажника; 6 - лампа левого переднего габаритного фонаря
