Система зажигания двигателя 21129

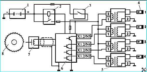
В системе зажигания двигателя 21129 применяются 4 индивидуальные катушки зажигания (рис. 1).

Система зажигания не имеет подвижных деталей, и поэтому не требует обслуживания и регулировок, за исключением свечей зажигания.

Управление током в первичных обмотках катушек зажигания осуществляется контроллером, использующим информацию о режиме работы двигателя, получаемую от датчиков системы управления двигателем.

Для коммутации первичных обмоток катушек зажигания контроллер использует мощные транзисторные вентили.

Система зажигания двигателя 21129: 1 - аккумуляторная батарея; 2 - реле главное; 3 - выключатель зажигания; 4 - свечи зажигания; 5 - катушка зажигания; 6 - контроллер; 7 - датчик положения коленчатого вала; 8 - задающий диск

Катушки зажигания

Катушки зажигания имеют следующие цепи:

Цепь питания первичных обмоток

Напряжение бортсети автомобиля поступает с главного реле (реле зажигания) на контакт "3" индивидуальной катушки зажигания.

Цепь управления первичной обмоткой катушки зажигания

Расположение индивидуальных катушек зажигания на двигателе 21129: 1 - катушки зажигания

Контроллер коммутирует на массу цепь первичной обмотки катушки зажигания, выдающей высокое напряжение на свечи зажигания соответствующих цилиндров:

- контакт "1" индивидуальной катушки зажигания.

Система гашений детонации двигателя

Для предотвращения выхода из строя двигателя в результате продолжительной детонации ЭСУД корректирует угол опережения зажигания.

Для обнаружения детонации в системе имеется датчик детонации.

Контроллер анализирует сигнал этого датчика и при обнаружении детонации, характеризующейся повышением амплитуды вибраций двигателя в определенном диапазоне частот, корректирует угол опережения зажигания по специальному алгоритму.

Корректировка угла опережения зажигания для гашения детонации производится индивидуально по цилиндрам, т.е. определяется, в каком цилиндре происходит детонация, и уменьшается угол опережения зажигания только для этого цилиндра.

В случае неисправности датчика детонации в память контроллера заносится соответствующий код неисправности и включается сигнализатор неисправностей.

Кроме того, контроллер на определенных режимах работы двигателя устанавливает пониженный угол опережения зажигания, исключающий появление детонации.

Электровентилятор системы охлаждения двигателя

Контроллер управляет блоком реле включения электровентилятора системы охлаждения двигателя.

Электровентилятор включается и выключается в зависимости от температуры двигателя.

Электровентилятор работает в двух режимах - с максимальной скоростью и с пониженной скоростью.

Электрическая цепь вентилятора системы охлаждения двигателя на автомобиле семейства Лада Веста

Пониженная скорость электровентилятора включается при температуре охлаждающей жидкости выше 102 °С, а также при наличии в памяти контроллера кодов неисправностей ДТОЖ или при работающем кондиционере.

При этом управление блоком реле электровентилятора осуществляется с контакта "Х1.1/Н2" контроллера.

Пониженная скорость электровентилятора выключается после падения температуры охлаждающей жидкости ниже 98 °С.

Максимальная производительность электровентилятора включается при температуре охлаждающей жидкости выше 103 °С, а также при высоком давлении хладагента в магистрали как при работающем кондиционере, так и неработающем кондиционере.

При этом управление блоком реле электровентилятора осуществляется с контакта "Х1.1/Н3" контроллера.

Максимальная производительность электровентилятора выключается после падения температуры охлаждающей жидкости ниже 98 °С.

Система вентиляции картера двигателя 21129

Система вентиляции картера (рис. 4) обеспечивает удаление картерных газов.

Система вентиляции картера двигателя 21129: 1 - модуль впуска; 2 - шланг первого контура; 3 - крышка головки цилиндров; 4 - шланг второго контура; 5 - шланг впускной трубы; 6 - вытяжной шланг

Картерные газы по вытяжному шлангу поступают в маслоотделитель, расположенный в крышке головки цилиндров на двигателе 21129.

Шланги первого и второго контуров представляют собой два шланга (один малого диаметра, другой большого), по которым картерные газы, прошедшие маслоотделитель, подаются в камеру сгорания.

Первый контур имеет калиброванное отверстие диаметром 1,7 мм.

Калибровочное отверстие расположено в трубке крышки головки цилиндров.

К трубке крышки головки цилиндров (штуцеру маслоотделителя) присоединяется шланг первого контура (шланг малого диаметра).

Шланг первого контура идет от маслоотделителя к модулю впуска.

Шланг второго контура (шланг большего диаметра) идет от маслоотделителя к шлангу впускной трубы.

На режиме холостого хода все картерные газы подаются через жиклер первого контура (шланг малого диаметра).

На этом режиме во впускной трубе создается высокое разрежение, и картерные газы эффективно отсасываются в задроссельное пространство.

Жиклер ограничивает объем отсасываемых газов, чтобы не нарушалась работа двигателя на холостом ходу.

На режимах под нагрузкой, когда дроссельная заслонка открыта частично или полностью, через жиклер первого контура проходит небольшое количество картерных газов.

В этом случае их основной объем проходит через второй контур (шланг большого диаметра) в шланг впускной трубы перед дроссельным патрубком и затем сжигается в камере сгорания.

При нарушении герметичности шланга первого контура (подсосе воздуха вне калибровочного отверстия 1,7 мм) ЭСУД ошибочно определяет завышенное значение перетечек через дроссельную заслонку (номинальное значение определенное производителем составляет 3 - 5 кг/час), что приводит к нестабильности оборотов холостого хода.

Система впуска воздуха двигателя 21129

Наружный воздух засасывается через патрубок забора воздуха в резонатор и далее в корпус воздушного фильтра.

Система впуска воздуха двигателя 21129: 1 - электромагнитный клапан управления механизмом заслонок модуля впуска; 2 - модуль впуска; 3 - датчик давления и температуры воздуха; 4 - дроссельный патрубок с электроприводом; 5 - шланг впускной трубы; 6 - воздушный фильтр; 7 - пневмопривод оси воздушных заслонок

Воздушный фильтр 6 (рис. 5) служит для очистки воздуха от механических частиц.

Фильтрующий элемент воздушного фильтра является расходным материалом и имеет ограниченный срок службы.

После фильтрующего элемента воздушного фильтра воздух проходит в шланг впускной трубы и дроссельный патрубок.

После дроссельного патрубка воздух направляется в каналы модуля впуска и впускной трубы, а затем в головку цилиндров и в цилиндры.

Дроссельный патрубок с электроприводом системы распределенного впрыска топлива закреплен на модуле впуска. Он дозирует количество воздуха, поступающего во впускную трубу.

Поступление воздуха в двигатель дозируется дроссельной заслонкой с электроприводом, управляемой контроллером.

Дроссельный патрубок имеет в своем составе два датчика положения дроссельной заслонки и связанный с ними электропривод.

На модуле впуска двигателя 21129 применяется система изменения длины впускного коллектора, которая позволяет и снизить токсичность отработавших газов.

Расположение пневмопривода оси воздушных заслонок на двигателе 21129: 1 - пневмопривод оси воздушных заслонок

Регулирование длины впускного коллектора обеспечивает лучшее наполнение камеры сгорания воздухом и соответственно более полное сгорание топливно-воздушной смеси на всем диапазоне оборотов двигателя.

Расположение электромагнитного клапана управления механизмом заслонок модуля впуска на двигателе 21129: 1 - электромагнитный клапан управления механизмом заслонок модуля впуска

Переключение с одной длины на другую осуществляется с помощью пневмопривода оси воздушных заслонок (рис. 6) в зависимости от оборотов двигателя и нагрузки на управление пневмоприводом осуществляется контроллером ЭСУД по шлангам системы пневмопривода с помощью электромагнитного клапана управления механизмом заслонок модуля впуска (рис. 1.6-03).

Система холостой ход (ХХ)

Контроллер управляет частотой вращения коленчатого вала на режиме холостого хода.

Исполнительным устройством, дозирующим поступающий воздух в двигатель, является дроссельная заслонка, угол открытия которой на холостом ходу задается контроллером в зависимости от температуры охлаждающей жидкости, включенных потребителей (кондиционер, обогрев сидений, вентилятор и др.)

Кроме этого для поддержания оборотов ХХ контроллер управляет УОЗ и топливоподачей.

Стоит помнить, что при движении автомобиля с отпущенной педалью акселератора на 1, 2 или 3 передаче заданные обороты ХХ отличаются от заданных оборотов стоящего автомобиля и зависят от температуры охлаждающей жидкости двигателя.

Состояние работы двигателя на холостом ходу можно определить по параметрам текущей коррекции ХХ

Параметр адаптации момента определяется только на прогретом двигателе, но используется как аддитивная добавка во всем температурном диапазоне работы двигателя.

Система улавливания паров бензина

Система улавливания паров бензина (СУПБ) состоит из угольного адсорбера с электромагнитным клапаном продувки и соединительных трубопроводов.

Расположение адсорбера в подкапотном пространстве автомобилей семейства Лада Веста: 1 - адсорбер

Пары бензина из топливного бака подаются в улавливающую емкость (адсорбер с активированным углем) (рис. 8) для удержания их при неработающем двигателе.

Расположение клапана продувки адсорбера в моторном отсеке Лада Веста: 1 - клапан продувки адсорбера

Пары поступают через патрубок, обозначенный надписью "TANK".

Контроллер, управляя электромагнитным клапаном, осуществляет продувку адсорбера после того, как двигатель проработает заданный период времени с момента перехода на режим управления топливоподачей по замкнутому контуру.

Воздух подводится в адсорбер через патрубок "AIR", где смешивается с парами бензина.

Образовавшаяся таким образом смесь засасывается во впускную трубу двигателя для сжигания в ходе рабочего процесса.

Контроллер регулирует степень продувки адсорбера в зависимости от режима работы двигателя, подавая на клапан сигнал с изменяемой частотой импульса (16 Гц, 32 Гц).

Контроллер постоянно отслеживает влияние продувки (состояние по наполняемости парами топлива адсорбера) на работу двигателя по информации сигнала с УДК.

Если адсорбер имеет большой % наполнения парами топлива, контроллер уменьшает топливоподачу (значение параметра "Коэффициент концентрации топлива в адсорбере" около 2%, соответственно, если % наполняемости парами топлива низкий – значение параметра "Коэффициент концентрации топлива в адсорбере" около 0%).

Контроллер при каждой поездке на прогретом двигателе проверяет состояние клапана продувки адсорбера, полностью закрывая его и открывая на значение, превышающее установленное для данного режима работы двигателя.

По отклонению фактора коррекции топливоподачи контроллер определяет состояние клапана продувки адсорбера.

Диагностический прибор отображает коэффициент заполнения управляющего сигнала.

Коэффициент 0% означает, что продувка адсорбера не осуществляется. Коэффициент 100% означает, что происходит максимальная продувка.

Контроллер включает электромагнитный клапан продувки когда:

  • - температура охлаждающей жидкости выше определенного значения;
  • - система работает в режиме обратной связи по сигналу датчика кислорода;
  • - система исправна.

Неисправности и их причины

Нестабильность холостого хода, остановка двигателя, повышенная токсичность и ухудшение ездовых качеств могут быть вызваны следующими причинами:

  • - неисправность электромагнитного клапана продувки;
  • - повреждение адсорбера;
  • - переполнение адсорбера;
  • - повреждения или неправильные соединения шлангов;
  • - пережатие или засорение шлангов.

Визуальный контроль адсорбера и клапана продувки адсорбера

Осмотреть электромагнитный клапан и адсорбер. При наличии трещин или повреждений корпуса узел заменить.

Проверить надежность соединения шлангов подвода разрежения и паров из бензобака.

Каталитический нейтрализатор

Расположение каталитического нейтрализатора на двигателе 21129: 1 - каталитический нейтрализатор

Для выполнения норм Евро-5 на содержание вредных веществ в отработавших газах необходимо применение каталитического нейтрализатора в системе выпуска.

Применение каталитического нейтрализатора дает значительное снижение выбросов углеводородов, окиси углерода и окислов азота с отработавшими газами при условии точного управления процессом сгорания в двигателе.

При эксплуатации неисправного двигателя нейтрализатор может выйти из строя из-за тепловых напряжений (выше 970 °С), которым он подвергается при окислении избыточных количеств углеводородов.

При тепловых напряжениях керамические блоки нейтрализатора могут разрушиться (закупориться), вызвав повышение давления отработавших газов.

Возможной причиной выхода из строя нейтрализатора является применение этилированного бензина.

Содержащийся в нем тетраэтилсвинец за короткое время приводит к отравлению нейтрализатора, что значительно снижает эффективность его действия.

Также причиной выхода из строя нейтрализатора является применение прокладок, содержащий силикон, и использование не рекомендованных типов моторных масел с повышенным содержанием серы и фосфора.

Диагностика состояния нейтрализатора осуществляется контроллером, который сопоставляет сигналы датчиков кислорода до и после нейтрализатора.

В случае обнаружения снижения эффективности нейтрализатора, способного вызвать выход количества вредных выбросов за пределы норм Евро-5, контроллер формирует соответствующий код неисправности и включает сигнализатор.

Система кондиционирования

Схема включения муфты компрессора кондиционера на автомобилях Лада Веста с системой кондиционирования

Контроллер включает реле компрессора кондиционера при поступлении сигнала запроса включения кондиционера.

Компрессор кондиционера включается в зависимости от давления хладагента в системе кондиционирования.

Сигнал запроса включения кондиционера поступает на контакт "Х1.1/J5" контроллера ЭСУД.

Расположение датчика давления хладагента в моторном отсеке автомобилей Лада Веста: 1 - датчик давления хладагента

На автомобилях с климатической системой сигнал запроса включения кондиционера поступает на контроллер ЭСУД по шине CAN с контроллера системы автоматического управления климатической установкой.

Датчик давления хладагента (рис. 12) установлен в моторном отсеке на трубопроводе высокого давления справа от радиатора системы охлаждения двигателя.