Устройство колесной части и узла поворотного кулака переднего ведущего моста показано на рис. 1

Разбирать узел поворотного кулака только при замене смазочного материала в корпусе поворотного кулака, при регулировке подшипников шкворней и в случае неисправности (поломка деталей шарнира равных угловых скоростей, разрушение подшипника шкворня).

При разборке узла нельзя раскомплектовывать приработавшиеся детали шарнира. Кроме того, важно сохранить взаимное положение деталей шарнира.

Разборка узла поворотного кулака

Закрыть колесные краны, снять защитный кожух и отсоединить шланг 2 подвода воздуха от колесного крана, снимаемого колеса.

Ослабить затяжку гаек крепления колеса.

Поднять переднюю часть автомобиля и установить под передний конец рамы подставу.

Отвернуть гайки крепления колеса и снять колесо.

Отсоединить шланг тормозной системы, системы герметизации и системы накачки шин.

Расшплинтовать и отвернуть гайку крепления шарового пальца тяги рулевой трапеции, тяги сошки или наконечника гидроусилителя (если разбирается узел правого поворотного кулака).

С помощью съемника выпрессовать шаровые пальцы.

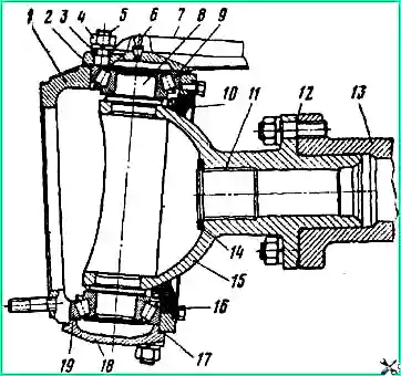
Колесная часть и поворотный кулак: 1 - ступица; 2 - шланг подвода воздуха; 3 - подшипник; 4 - поворотная цапфа; 5 - блок манжет подвода воздуха; 6 - передняя полуось; 7- контргайка; 8 - штифт; 9 - замочная шайба; 10 - внутренняя гайка цапфы; 11 - колесный тормозной цилиндр; 12 - тормозной барабан; 13 - манжета; 14 - разжимная втулка; 15 - пресс-масленка; 16 - рычаг поворотного кулака; 17 - шкворень; 18 - корпус поворотного кулака; 19 - диск шарнира; 20 - шаровая опора; 21 - упорная шайба полуоси; 22, 30 - втулки; 23 - внутренняя полуось; 24 - кулак шарнира; 25 - вилка наружной полуоси; 26 - сальник шаровой опоры в сборе; 27 - регулировочные прокладки; 28 - крышка подшипника; 29 - опорная шайба; 31 - шпилька; а - резьбовое отверстие для съемника полуоси; б - канал в цапфе для подвода воздуха

Отвернуть болты крепления крышки ступицы, вывернуть из полуоси 6 угольник подвода воздуха и снять крышку ступицы вместе с уплотнителем и шлангом подвода воздуха.

С помощью съемника извлечь полуось 6.

Разогнув край стопорной шайбы, отвернуть контргайку 7, снять стопорную и замочную шайбы.

Отвернуть гайку 10 и снять ступицу колеса в сборе с тормозным барабаном.

С помощью монтажной лопатки снять стяжную пружину тормозных колодок.

Отвернуть гайки крепления щита тормоза и поворотной цапфы 4.

Снять щит тормоза в сборе с тормозными колодками, колесным цилиндром 11, обоймой, пылезащитным сальником и шайбой.

Снять со шпилек корпуса поворотного кулака поворотную цапфу.

Шарнир равных угловых скоростей: 1 - наружная полуось; 2 - вилка наружной полуоси; 3, 5 - кулаки; 4 - диск шарнира; 6 - внутренняя полуось

Извлечь детали шарнира равных угловых скоростей (рис. 2).

С помощью краски пометить взаимное расположение приработавшихся деталей шарнира.

Удалить смазочный материал из корпуса поворотного кулака и полости шаровой опоры.

Отвернуть болты крепления сальника 10 (рис. 3) шаровой опоры и снять сальник.

Из паза корпуса поворотного кулака извлечь резиновую заглушку 16.

Отвернуть гайку крепления рычага 7 и, слегка постукивая молотком по рычагу, снять со шпилек разжимные конусные втулки 3 и рычаг с пакетом прокладок 2.

Отвернуть гайки крепления крышки 18 и снять крышку вместе с пакетом регулировочных прокладок 17.

Связать пакеты регулировочных прокладок с рычагом 7 и крышкой 18.

Шаровая опора в сборе: 1 - корпус поворотного кулака; 2, 17- регулировочные прокладки; 3 - разжимная втулка; 4, 5 - гайка и шпилька крепления рычага; 6 - пресс-масленка; 7- рычаг поворотного кулака; 8 - шкворень; 9,19 - конические роликовые подшипники; 10 - сальник шаровой опоры в сборе; 11 - втулка; 12 - уплотнительная прокладка; 13 - кожух полуоси; 14 - упорная шайба полуоси; 15 - шаровая опора: 16 - резиновая заглушка: 18 - крышка подшипника

Выпрессовать наружные кольца подшипников 9 и 19, с помощью съемника снять внутренние кольца подшипников в сборе с роликами. Снять корпус поворотного кулака.

При необходимости замены сальника 10 отвернуть гайки крепления шаровой опоры 15 и с помощью монтажной лопатки снять ее, используя выточки фланца шаровой опоры.

Собрать узел поворотного кулака в порядке, обратном разборке.

Перед установкой шарнира равных угловых скоростей и подшипников шкворней следует обязательно смазать сопрягаемые поверхности деталей.

Уплотнительные прокладки шаровой опоры, сальника и поворотной цапфы, привалочные поверхности корпуса 1 поворотного кулака, рычага 7 и крышки 18 следует обязательно смазать тонким слоем уплотнительного смазочного материала, шейку шаровой опоры под кожух полуоси — графитным смазочным материалом.

Перед установкой пробки контрольного отверстия или шпилек корпуса поворотного кулака на резьбовую поверхность отверстий также нанести уплотнительный смазочный материал.

Проверка регулировки подшипников шкворней: 1 - регулировочные прокладки; 2 - конический роликовый подшипник; 3 - рычаг поворотного кулака; 4 - шаровая опора; 5 - крышка сальника; 6 - крышка подшипника; 7 - упорный болт; 8 - корпус поворотного кулака

Перед установкой и креплением деталей уплотнения шаровой опоры (обоймы сальника, манжеты, уплотнительного и распорного колец, крышки сальника) отрегулировать преднатяг подшипников шкворней.

Подшипники отрегулировать изменением толщины пакетов регулировочных прокладок 2 и 17.

Выпускаемый заводом набор регулировочных прокладок состоит из четырех типоразмеров толщиной 0,5; 0,22; 0,1 и 0,05 мм.

В каждом пакете регулировочных прокладок, установленных под рычагом 7 и крышкой 18, должно быть не менее двух прокладок толщиной 0,05 мм, расположенных по обе стороны пакета.

Величина крутящего момента, необходимого для плавного поворота корпуса поворотного кулака, должна быть 2,2—2,7 кгс/м, что соответствует усилию 8 — 10 кгс, приложенному к концу рычага рулевой трапеции (отлитого заодно с корпусом кулака).

Усилие, необходимое для плавного поворота кулака, определять с помощью динамометра (рис. 4).

Если величина усилия выходит за указанные пределы, подбором регулировочных прокладок 2 и 17 (см. рис. 3) добиться необходимого усилия поворота.

После регулировки толщина пакетов регулировочных прокладок под рычагом и крышкой не должна отличаться более чем на 0,05 мм.

При установке манжеты сальника шаровой опоры следить за тем, чтобы пружина не выпала из канавки манжеты.

После установки крышки сальника выемки под поверхность шаровой опоры должны быть расположены по оси, перпендикулярной к оси шкворней.

Детали шарнира равных угловых скоростей при сборке устанавливать в соответствии с нанесенными при разборке метками.

Пылезащитный сальник перед установкой пропитать трансмиссионной смазкой.

Установив ступицу в сборе с тормозным барабаном, отрегулировать подшипники ступиц.

При необходимости отрегулировать зазор между накладками тормозных колодок и барабаном.

После сборки через заливное отверстие (которое одновременно является и контрольным) заполнить корпус поворотного кулака смазочным материалом.