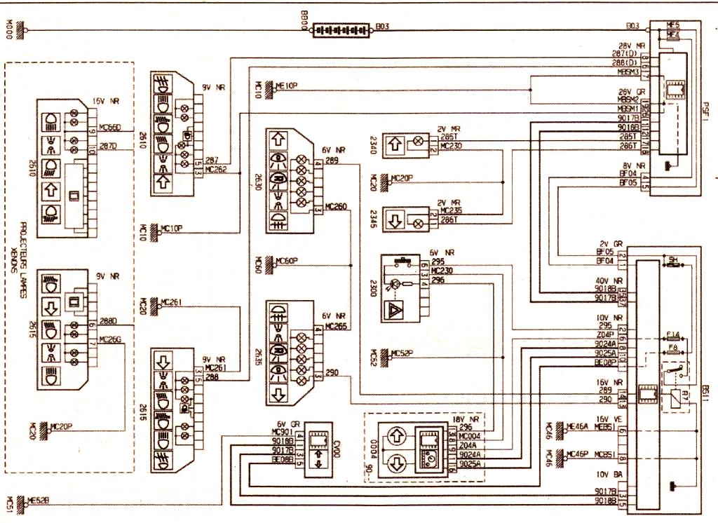
Схема - Указатель поворота/аварийной сигнализации Peugeot 307

Обозначения на схемах