Возможные неисправности подогревателя Камаз

Неисправность подогревателя и неуме­лое обращение с ним могут явиться причи­ной пожара

Прогрев двигателя подогре­вателем должен производиться в присутст­вии водителя при наличии исправного огнетушителя

Во избежание повреждения котла подогревателя и возникновения пожара запрещается:

  • - включать подогреватель без охлаждающей жидкости на время более 20 с;
  • - заливать воду в перегретый из-за отсутствия или недостатка охлаждающей жидкости котел подогревателя;
  • - допускать работу подогревателя с открытым пламе­нем на выходе из котла;
  • - держать открытым топливный кран на бачке при неработаю­щем подогревателе.

В процессе эксплуатации автомобиля не допускаются загрязнение подогрева­теля, подтекание топлива и охлаждающей жидкости в соединениях трубопроводов, шлангов и кранов.

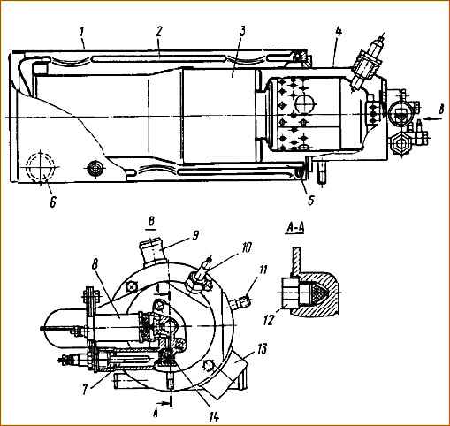
Теплообменник подогревателя: 1- теплообменник; 2 - газоход обратный; 3 - газоход прямой; 4 - горелка; 5 - нагреватель газовый топлива; 6-патрубок подвода жидкости: 7 - электронагреватель топлива; 5 – клапан электромагнитный; 9 - патрубок отвода жидкости из теплообменника; 10 - свеча электроискровая; 11 – штуцер подвода топлива к нагревателю в теплообменнике; 12 - форсунка; 13 - патрубок отвода отработавших газов; 14 – фильтр топливный

Насосный агрегат: 1 - краник сливной; 2 - корпус жидкостного насоса; 3 - колесо рабочее жидкостного насоса; 4, 11 - манжеты уплотнительные; 5 - крыльчатка вентилятора; 6 - корпус вентилятора; 7 - электродвигатель; 8 - муфта топливного насоса; 9 - шестерня ведущая топливного насоса; 10 – шестерня ведомая топливного насоса; 12 - клапан редукционный

При сезонном техническом обслуживании

Закрепить насосный агрегат, теплообменник, трубки, выпускную трубу предпускового подогревателя

Сезонное техническое обслуживание, подтяжка креплений подогревателя
  1. Момент затяжки болтов крепления насосного агрегата – 44-53 Нм (4,5-5,4 кгсм);
  2. Момент затяжки болтов крепления теплообменника - 44-53 Нм (4,5-5,4 кгсм);
  3. Момент затяжки болтов М10 патрубка - 44-53 Нм (4,5-5,4 кгсм); болтов выпускной трубы – 15-25 Нм (1,5-2,5 кгсм)

Осенью при сезонном техническом обслуживании следует очистить от нагара искровую свечу;

Сезонное техническое обслуживание подогревателя
  • - снять горелку и металли­ческим ершом очистить от нагара камеру сгорания и газоход, продуть сжатым возду­хом;
  • - снять и промыть фильтры электромаг­нитного клапана и форсунки, защитную сетку топливного крана бачка;
  • - разобрать и промыть форсунку. После сборки прове­рить действие подогревателя.

Нормальная работа подогревателя определяется по равномерному гулу горе­ния в котле и выходу отработавших газов без дыма и открытого пламени.

При необ­ходимости надо отрегулировать расход топлива редукционным клапаном топлив­ного насоса в следующем порядке:

  • - отвер­нуть колпачковую гайку на топливном насосе; ослабить контргайку регулировоч­ного винта;
  • - проворачивая регулировочный винт вправо (подача топлива увеличивает­ся) или влево (подача топлива уменьшает­ся), отрегулировать режим работы подо­гревателя.

По окончании регулирования застопорить регулировочный винт контр­гайкой и навернуть колпачковую гайку.

Для обеспечения нормальной работы подогревателя регулирование редукцион­ного клапана топливного насоса следует производить при отрицательных темпера­турах окружающего воздуха (не выше — 5°С).

После мойки автомобиля или преодо­ления брода в холодное время года следует удалить воду, попавшую в воздушны: тракт вентилятора, включением насосного агрегата на 3-4 мин. Для этого надо перевести ручку переключателя в поло­жение III.

При эксплуатации подогревателя могут возникнуть некоторые неисправности которые возможно устранить в процессе обслуживания подогревателя, многие из них могут устранить сами водители, имеют соответствующую подготовку.

Чаще других встречаются следующие неисправ­ности

Подогреватель при работе дымит

Как правило, это следствие большой подачи топлива из-за нарушения регулировки редукционного клапана топливного насоса.

Неисправность устраняется регулирова­нием. Другая причина появления дыма — низкая частота вращения электродвига­теля при его неисправности или разрядке аккумуляторных батарей.

В таких случаях-надо заменить электродвигатель либо зарядить аккумуляторные батареи.

Наблюдается открытое пламя в камере сгорания подогревателя

Причина — не­своевременное удаление нагара.

Разобрав котел подогревателя, счистить нагар.

Время прогрева двигателя велико

При­чин в этом случае несколько: засорение топливопроводов, фильтров, форсунки, а также неисправность системы электрообо­рудования.

При включении подогревателя в поло­жение III не прослушивается работа венти­лятора

Причина — попадание воды в вентилятор или примерзание жидкостного насоса.

В обоих случаях следует прогреть корпус вентилятора и жидкостного насоса, соблюдая меры предосторожности.

Еще одна причина — повреждение проводки или электродвигателя насосного агрегата.

При установке ключа переключателя в положение I топливо не загорается

При­чина — обрыв цепи, замыкание проводов питания коммутатора и катушки.

Обнару­жить неисправность можно с помощью контрольной лампы или тестера.

Другая причина — повреждение индукционной катушки или электроискровой свечи. Про­веряют их раздельно и при отсутствии искры заменяют. Иногда отсыревшую ка­тушку нужно просушить.