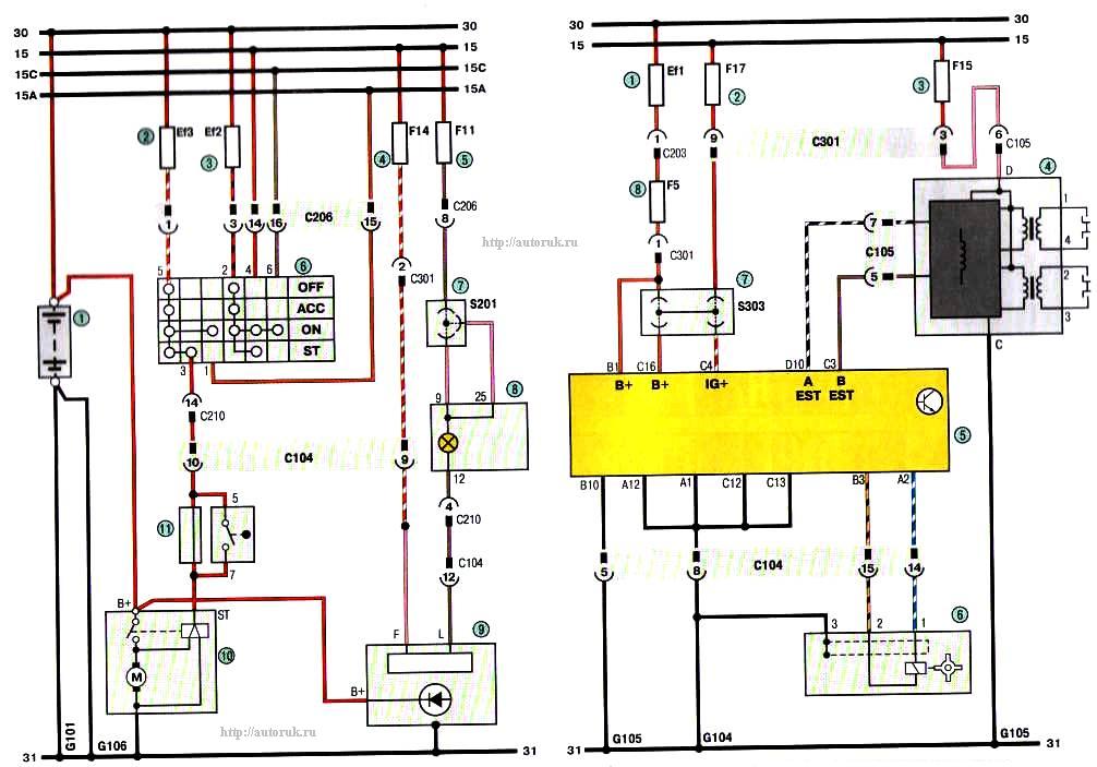
Схема Daewoo Lanos соединения генераторной установки и системы пуска двигателя:
1 - аккумуляторная батарея; 2 - плавкая вставка 1GN-2 (30 А); 3 - плавкая вставка IGN-1 (30 А); 4,5 - предохранители (15 А); 6 - выключатель (замок) зажигания; 7 соединительная колодка,8 - комбинация приборов;9 - генератор;10 - стартер;11-выключатель ( для автомобилей, оснащенных автоматической коробкой передач)
Схема 2а. Система управления двигателем (начало): 1 - плавкая вставка (80 А); 2,3 - предохранители (15 А); 4 -катушка зажигания,5-электронный блок управления двигателем,6-датчик положения коленчатого вала,7-соединительная колодка,8- предохранитель(10А)
